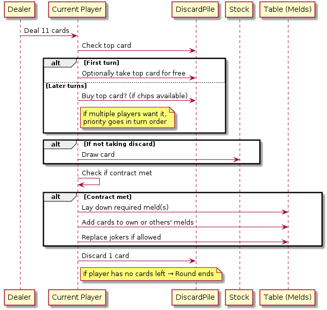
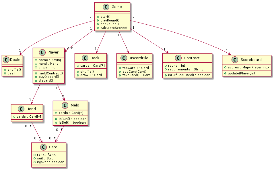
A contract rummy game, resembling Continental Rummy, where players must complete specific melds (sets and runs) in each of seven rounds—or “deals”—to go out and score zero points
A pure trio in Deal 1 must consist of three cards of the same rank but different suits, with no jokers allowed.


